$3,750

Dielectric Materials: World Markets, Technologies and Investment Opportunities: 2024-2029 DEEP DIVE ANALYSIS- ISBN 1-893211-75-4 (2024)

Buy this

Dielectric Materials: World Markets, Technologies and Investment Opportunities: 2024-2029 DEEP DIVE ANALYSIS- ISBN 1-893211-75-4 (2024)

$3,750

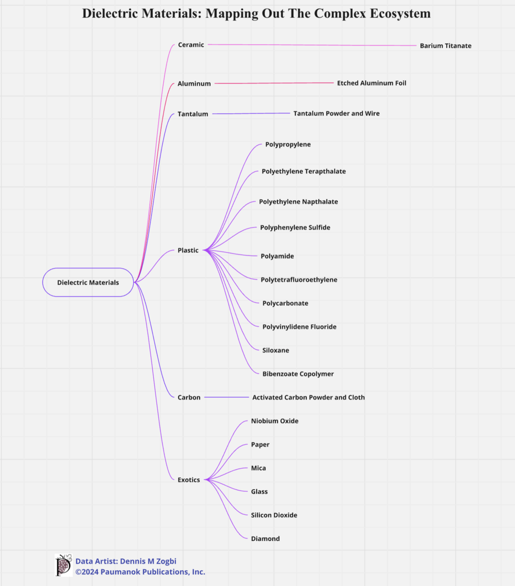
“Dielectric Materials: World Markets, Technologies and Investment Opportunities: 2024-2029 ISBN 1-893211-75-4 (2024) offers a deep dive analysis for the global $5.5 Billion USD market for dielectric materials, including ceramic, aluminum, plastic, tantalum, carbon and exotic materials.

The study employs Paumanok’s private library of data covering the global capacitor materials markets spanning back 35 years of data and all associated raw materials consumed to produce anodes.

The study takes a detailed deep dive analysis of each primary dielectric materials and all key merchant market players and technology leaders in the vast global supply chain.

The ceramic section includes ceramic dielectric material formulation markets, barium titanate, barium carbonate and titanium oxide building blocks specifically tailored for consumption as capacitor dielectrics in paste and slurries.

The aluminum section includes a detailed analysis of the global market for etched and formed anode and cathode foils.

The plastic film segment focuses on polypropylene and polyester terephthalate supply chains, but also takes a detailed look at the valuable niche markets in PTFE, PI, PPS, PEN, PC and other exotic plastic film dielectrics.

The tantalum supply chain includes the complex ecosystems for capacitor grade tantalum metal powder and wire, including amorphous and hexagonal powders.

The carbon supply chain includes the complex ecosystems for activated carbon powder and cloth materials.

Exotic high EBITDA supply chains include glass, mica, paper, niobium, silicon and diamond.

The study offers detailed forecasts to FY 2029 and shows demand based upon dielectric materials type in value, volume and pricing with key metric comparisons between 2013 and 2024 studies.  The study also identifies almost 200 vendors supply dielectric materials and precursors with key share data and focused look at key dielectric material and precursor vendors who are critical to the high-tech economy. 

Published February 1, 2024, 264 Pages, 59 Tables and Graphs; 200 Vendors Cataloged and Crossed Referenced by Dielectric

Includes: CERAMIC, ALUMINUM, TANTALUM, PLASTIC, CARBON AND EXOTICS

For Further Information Contact- info@paumanokgroup.com

Buy this

The 264 Page Market Study on Dielectric Materials Downloaded To Your Hard Drive Upon Purchase

Pages
264
Tables and Graphs
59
Vendors Analyzed
200
Ceramics
Barium Titanate, Barium Carbonate and Titanium Oxide
Aluminum
Etched Anode and Cathode Foils
Tantalum
Amorphous and Hexagonal Tantalum Powder and Wire
Plastic
PP,PET,PPS,PEN,PTFE,PI Others
Carbon
Activated Carbon Powder and Fabric
Exotics
Glass, Diamond, Mica, Paper, Silicon
Forecasts
to FY 2029
Comparisons
Value, volume and pricing with key metric comparisons between 2013 and 2024 studies
Size
15.8 MB
Length
264 pages
Powered by